infschule Mini Projekt „7Segment Anzeige“ » Erkundung

7 Segment Anzeige Schaltung. infschule Mini Projekt „7Segment Anzeige“ » Erkundung In diesem technischen Leitfaden erfahren Sie, wie Sie eine 7-Segment-Anzeige effizient nutzen und steuern. Ansteuerung einer 8-stelligen 7-Segment-Anzeige mit dem Prop BoE: Material: 1x Prop-BoE oder Prop-AB mit USB-Verbindungskabel; 1x Steckernetzteil; 1x 8-stellige 7-Segment-Anzeige; 5x Steckdraht (female - male) Aufgaben: Baue die Schaltung wie in der folgenden Abbildung auf

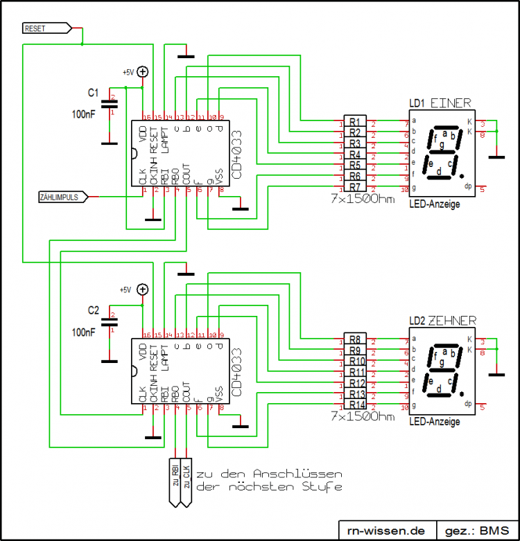
Siebensegmentanzeige RNWissen.de
Siebensegmentanzeige RNWissen.de from rn-wissen.de

Übertrage das Programm DisplayTest1.c in den Editor und speichere es ab. Dabei soll die nachfolgend angegebene Darstellung der Dezimalziffern auf der 7-Segmentanzeige erreicht werden

Siebensegmentanzeige RNWissen.de

Die 7-Segment-Anzeige hat neben den Segmenten a bis g eine gemeinsame Anode CA sowie einen Dezimalpunkt dp. In der nachfolgenden Schaltung verwende ich eine 7 Segmentanzeige mit gemeinsamer Kathode, d.h Das achte Segment ist ein Punkt, der seine Verwendung als Dezimalpunkt hat, wenn mehrere Displays miteinander verbunden werden

7SegmentAnzeigen Sichtbare Binärzahlen. 4, mit dem die Anzeige ein- und ausgeschaltet wird Das achte Segment ist ein Punkt, der seine Verwendung als Dezimalpunkt hat, wenn mehrere Displays miteinander verbunden werden

Circuit Diagram Of 7 Segment Display. Dann ergibt sich folgende Belegung der Eingänge (x3, x2, x1, x0) für die sieben. Angenommen, eine 7-Segment-Anzeige besitzt vier digitale Eingänge zur Ansteuerung